I recently saw this meme. Below is a transcript of my thoughts. As usual, a shoutout to my coauthor D.G. for his contributions to the calculations.

First thought: …that’s silly
Second thought: Most of the Earth couldn’t see the ocean above them, so that can’t possibly be the reason.
Third thought: Actually, I wonder how much of the Earth would have the the Earth *directly* overhead? It can’t be too much, just a narrow strip around the inside of the donut.
Fourth thought: Ooo that might make a good blog post.
Specifically, let’s pretend that Earth is a torus, and calculate what percentage of the surface would have a normal vector that would intersect another point on Earth.
A torus is, essentially, a circle rotated in a circular arc, and is therefore defined by two different radii (a major one, , and minor one
.)

It’s much easier to think visually in two dimensions, so lets take a slice through the planet and look at when see if we can figure out what it would mean for the Earth to be overhead.

Choosing our coordinate system to align with the center of one of the circles is convenient, since then straight lines through the origin align with the “normal” vectors which are perpendicular to the surface, basically your line of sight if you lived on the donut Earth and looked straight up.
To figure out how much of the surface can see the “other side” of the Earth by looking directly up, we have to figure out the line going through the origin, having maximum angle, that will still intersect the other circle.
My first thought to find this angle was simply to draw the diagram below.

We know for a circle, there is a radius perpendicular to the tangent line, so this is a right angled triangle and we can use trigonometry to find the maximum (positive) angle is .
This is a bit handwavey, so I forgive you if you don’t believe me. Check the postscript, where we write down some equations to prove this.
Regardless, this does turn out to be correct, and the “arc of visibility”, which is has an arclength of
How do we go about finding the surface area swept out by this angle around the torus? To do this we’ll first learn about something called Pappus’ Centroid Theorem.
This theorem states that the surface area generated by rotating a curve about an axis is equal to the product of the arc length of that curve and the distance
traveled by the centroid of the curve.
You can think of the centroid as the geometric centre, or the centre of mass of an object. For the curve we are trying to rotate, the centroid is calculated as below.

The position of the centroid, by symmetry, lies on the x-axis. Its exact position can be calculated using a particular integral which I will leave in an appendix. But note that particularly for small angles (when the donut is wide / skinny) the centroid will be very close to the curve of the circle, and we can use this as a first approximation.
The dashed red axis is at , so the distance from this axis to the centroid is approximately
.
Hence the distance the centroid travels when revolved around this axis is approximately , and by Pappus’ Theorem we have the surface area
given by
or .
The total surface area of torus of this kind is . If we take a ratio of the two we can find the percentage of the surface the strip comprises. We’ll call this ratio
. Then
For a fairly wide, skinny donut, for example if as below, this approximation gives a strip of land (or ocean) which is 3.55% of the total area of the “planet”. This is within 0.3% of the true value which is a great result!

As you would expect, as , then
.
For a plumper donut of ratio , the strip covers roughly 3.7%

Now, a “donut” is only one type of torus, commonly called a ring torus. If we think about the case when , we get a donut with no hole in the middle, where the circles just touch. This is called a horn torus.

The missing point in the centre of the donut has no area, of course, so our analysis should hold for this case.
Our approximation, which contains the term , gives us a result of zero. This is clearly incorrect as can be seen above.
Here then, we need to use the true value of the centroid distance, and we get the correct formula for the surface area,
Keen observers will note that using the small angle approximation for the sine function, recovers the approximation used before. Also, that when
, i.e. when the angle covers the entire torus, we recover the surface area formula for the torus,
.
Writing the area only in terms of the two radii,
.
The ratio, to the total surface area is
We could also use the substitution and write
When , we get an exact value for the ratio, since
and
, so

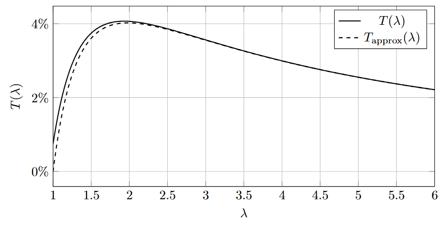
As we can see from the plot, the percentage of the planet that has ocean above it is quite low (0.75%) when , and goes to zero when
. Between the two, there is a value of
that maximises the ratio.
We can differentiate the function and set it to zero (see the Appendix for details), and find that the maximum ratio is roughly 4.07%. This occurs when
.
This means that the best we can hope for in terms of area of the planet with ocean directly above it is just over 4%. Without further ado, here is that planet.

As you can see below, we’ve covered the first two cases where the cross sections of our torus are separate or just touching.

However, when the circles in the cross-section intersect we get something called a spindle torus. Clearly we begin to abuse the term “donut” at this point, and this case will require some extra attention, so we’ll save it for another time. Check out the next post in the series for the final result.
Until then, stay curious.
~
Justifying the maximum angle calculation
To find the angle for which the normal line is tangent to the other side of the donut, let’s make the following argument:

Let’s consider a general line going through the origin, these lines have the form . Now, for this line to intersect the other circle, which is defined by the formula
, then
This is a quadratic in , which can have 0, 1, or 2 solutions. We want it to have exactly one solution, corresponding to one intersection, which will give us the gradient of the tangent line to the second circle.
To have one solution, we need the discriminant to be zero. The discriminant of a quadratic is , so in this case,
This gives us an equation to solve for ,
This is the gradient of the tangent line. To find the angle, we note that , and if
(draw a right angle triangle with the appropriate sides to convince yourself of this). So we get that
which is what we were trying to show.
Finding the centroid of the curve
For a curve with uniform density, its centroid is defined by
where is the total arc length.
For the circular arc of radius centred at the origin, parameterised by
with
the length is . By symmetry
, and
Since the arc is revolved about the line , the centroid’s distance to the axis is
Maximising the surface area
Recall
Differentiate using the chain rule, and set
.
Using with
gives
So implies
Squaring and rearranging yields which is a quadratic in
. Hence
so
Note that there are other solutions to this quartic equation but they will be complex, so we can safely ignore them.
In the torus regime we take , so the maximising value is
To evaluate the maximum neatly, set
At the stationary point, and from the original equation,
,
With we have
, hence
and
Finally, using ,
i.e. about

Leave a comment